About Us
We, the Founding Executives and Senior Management of Solon India Private Limited, have four decades of experience in the energy sector. In the last decade alone more than 60 On/Off grid, Hybrid, BESS and Diesel Abatement projects have been implemented successfully in India and internationally by our expanding team of more than 100 professional personnel.
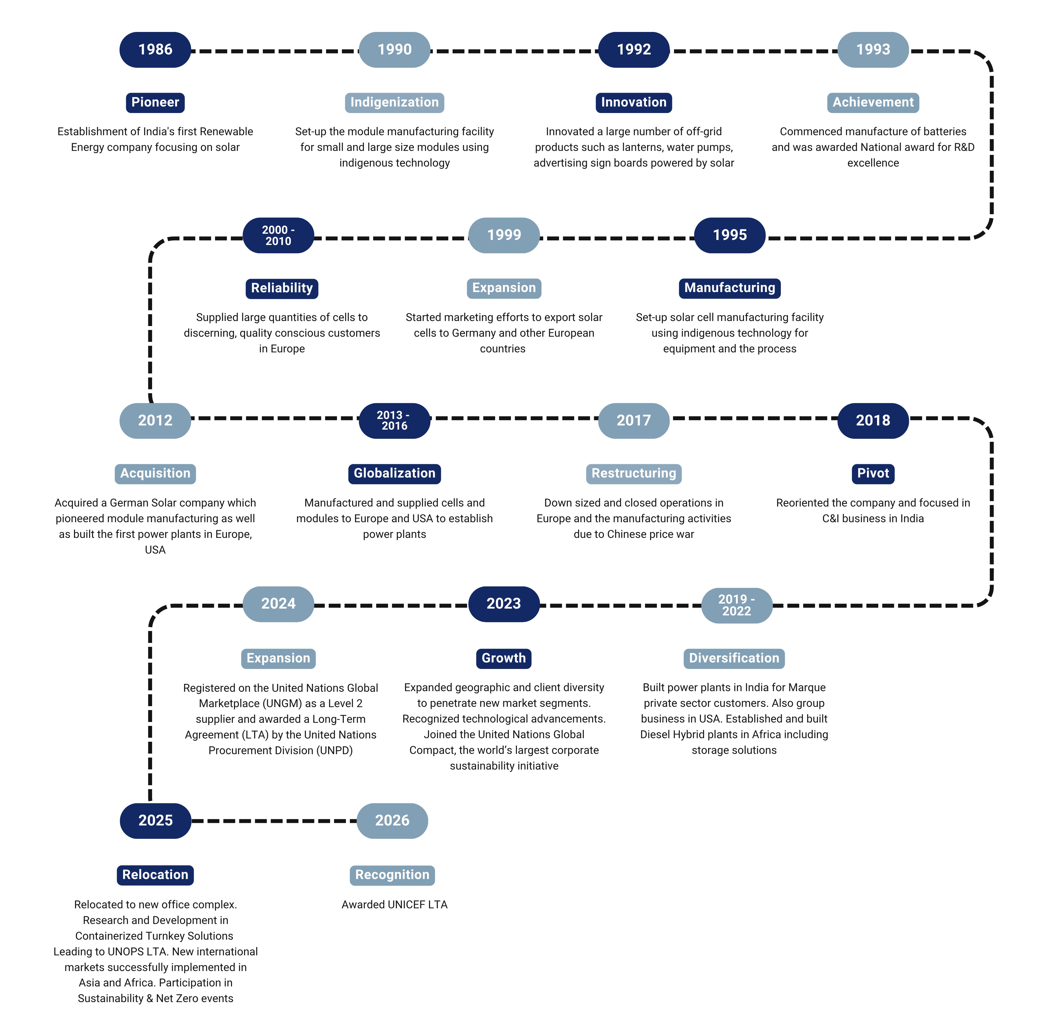
Our future is built upon our past, its learning, and the long transition from manufacturing to our current day focus of engineering design, procurement, and construction (EPC) supported by in-house product design and state of the art experience with complex project structuring in complex environments to maximize returns through designs, quality and reliability. Our success is built upon our history, recognition, innovation, and milestones achieved.
Our sustainability and ethical values are assured, and supported by a strong portfolio of domestic and international orders and opportunities as we, and the world, transitions, not without challenges, into a sustainable carbon-neutral planet.
Innovation and development are at our core, driving us to continuously push the boundaries of solar technology, ensuring we remain at the forefront of renewable energy solutions.
Download our company profile here.
Vision
To become an organization that is synonymous with the concept of high quality, sustainable, safe, clean energy solution provider.
Mission
Create a sustainable business model for both SOLON India and its Clients. Provide highest quality services to Clients. Reduce number of customer complaints through a highly comprehensive Corrective Feedback Cycle. Ensure compliance with all Regulatory and Statutory requirements according to the Law. Ensure Safety and Optimal Utilization of Resources. Enforce work practices that will limit impact on the local environment and other stakeholders. Promote development of local communities at all places of work. Create a work environment that is conducive to learning, growth, and is considered safe for its staff’s.
Our New Hyderabad Office
We Support the UN Global Compact
At SOLON India, we are committed to upholding the highest standards of ethics, integrity, and sustainability in every aspect of our business. As part of this commitment, we are proud to participate in the United Nations Global Compact (UNGC) initiative.
By participating in the UNGC, we actively support its ten principles related to human rights, labour, environment, and anti-corruption. These principles guide our decision-making processes and shape our business strategies to ensure we contribute to a more sustainable and equitable world.


































